乱世王者手游周瑜如何获得 周瑜获得方法及技能搭配技巧
乱世王者手游周瑜如何获得 周瑜获得方法及技能搭配技巧
周瑜获得方法及技能搭配技巧
获得方法
周瑜将出现在“天子至宝”活动中,主公在商城购买天子秘钥,使用天子秘钥获得天子至宝的抽奖机会。每一轮获得的奖品都会从奖池中消失,之后不会再次获得。十二轮之后,主公必定获得全部奖品,想要获得周瑜武将的公主切记关注活动哦。
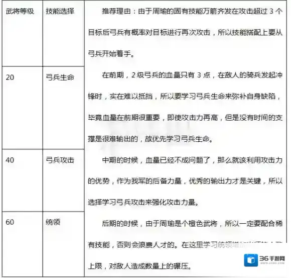
技能培养





兵种搭配
因为周瑜对弓兵有着非常大的加成,一定概率可以对敌人造成更严重的二次打击;周瑜最大的优势是可以越过盾兵打后排!所以若使用周瑜作为武将,队列中弓兵是主要兵种,要配到总体的三成。

当然一个军队必然少不了盾兵,盾兵也需要配置三成来保护后方的弓兵,因为对面的骑兵是我方弓兵最大的克星,所以要配置两成枪兵来压制骑兵,减少对弓兵的威胁。而弩兵作为兄弟部队,可以配合弓兵一起完成输出任务,可以配置两成左右。

武将搭配
虽说周瑜拥有超群的实力,不过个人的力量毕竟有限,必须要配置同等作用的武将,才可以发挥出更大的实力,这里推荐的搭档就是甘宁。

甘宁是一名紫色武将,固有技能高级弓术可以提高弓兵的攻击力与防御力,其中强化弓兵的输出力量可以更好的配合周瑜的二次攻击,在第二次攻击时爆发出弓兵的全部实力,拿数据来说,处于30级的甘宁对弓兵有着5.31%的加成,而周瑜则更多,基础加成就达到了18%,30级的他二次攻击便可达到28.96%的加成,二者总共相当于把4级弓兵的20点攻击力强化到了27点,更何况是更高等级的搭配了!
弓兵搭配技巧
弓兵是游戏中血量最低,攻击能力最高的兵种(不要被面板的攻击数值迷惑,弓兵的攻击速度差不多是弩兵的2倍),在出征时担任主力输出的作用。
但是弓兵在攻击时优先攻击盾兵,如果盾兵没有死光的话,难以打击到对手的其他部队,而在高等级的战斗中,对手的盾兵数量和属性增益都非常强大,这就导致了弓兵除了能打到盾兵之外,无法攻击到其他兵种,导致输出能力大打折扣。
另外骑兵和骑射手拥有冲锋技能,可以冲锋到弓兵,由于弓兵的生存能力较差,所以一场战斗下来往往会损失惨重。
而此次新上的武将周瑜将完全改变弓兵的输出方式,使其可以越过盾兵伤害到其他兵种,这样一来弓兵的恐怖输出能力将能得到最大程度的发挥,使弓兵成为战场上的屠夫。
细心的玩家应该注意到了周瑜万箭齐发技能的触发条件为对手的目标数量大于3,并且最多攻击5个额外目标。所以如果想要让周瑜所携带的弓兵输出更高伤害的话,应该尽可能攻打多目标的部队,如果对手的部队目标数太少的话可是无法该技能的哦。
另外让我们再来说说周瑜的技能搭配,除了自身携带的万箭齐发外还有3个技能空位,必带技能为弓兵攻击,可选技能有弓兵防御,弓兵生命,坚守,屠城,统御。如何搭配就看主公自己的选择啦。

拥有恐怖输出力量的周瑜是一定要优先培养的,按照以上的方法便可塑造出一流的战争武将,让周瑜为各位主公效劳吧!
《乱世王者》手游周瑜获得方法及技能搭配技巧,希望玩家会喜欢。
乱世王者手游相关内容
- 
                
                  
                   - 
                
                  
乱世王者武将怎么获得?乱世王者武将招募介绍
乱世王者武将怎么获得?乱世王者武将招募介绍 《乱世王者》手游马上就要公测了,作为一个三国粉狂热爱好者,绝对不能错过这款年度大作,而作为新手们,必须了解的就是游戏中的建筑了,而《乱世王者》中招募是一个十分特殊的系统,有多么特殊呢?《乱世王者》武将招募,...2025-09-11 - 
                
                  
                   - 
                
                  
乱世王者9月11日新版更新内容介绍 周瑜上线征服玩法公布
乱世王者9月11日新版更新内容介绍 周瑜上线征服玩法公布 9.11新版本更新内容一览 为了带给您更好的体验,《乱世王者》将于9月7日7:00-8:00进行服务器停服更新,如未能按时完成,则开服时间将会顺延;维护期间将暂时无法进入服务器进行游戏,给各位...2025-08-18 - 
                
                  
                   - 
                
                  
乱世王者野怪怎么分布?乱世王者野怪分布攻略
乱世王者野怪怎么分布?乱世王者野怪分布攻略 《乱世王者》野外地图有多大?《乱世王者》野外地图介绍。 野怪密布,实力不一 野怪作为和我们各位君主共同生活在这片土地上的一份子,他们各自拥有着不同的实力,也有着自己的等级,等级越高战力越高,实力越强。这主要...2025-08-17 - 
                
                  
乱世王者手游先帝试炼怎么开启 先帝试炼开启方法及奖励
乱世王者手游先帝试炼怎么开启 先帝试炼开启方法及奖励 先帝试炼开启方法及奖励 开启时间: 每周三到周四 开启方法: 盟主和官员可以在两天内的任意时刻开启活动。 活动说明: 1.活动开启后,全盟友都会遭到帝陵怪物的袭击,所以各位盟友要随时做好准备。 2...2025-08-10 - 
                
                  
                   - 
                
                  
乱世王者宝石矿场怎么玩?乱世王者宝石矿场攻略
乱世王者宝石矿场怎么玩?乱世王者宝石矿场攻略 《乱世王者》手游马上就要公测了,作为一个三国粉狂热爱好者,绝对不能错过这款年度大作,而作为新手们,必须了解的就是游戏中的资料了,而《乱世王者》中宝石矿场是一个十分特殊的系统,有多么特殊呢?赶紧一起看看《乱...2025-08-06 
          
                  
                  
                  
                  
发表回复
评论列表 (0条)